應用范圍:
港口機(ji)械、船舶(bo)機(ji)械、建筑機(ji)械、礦山機(ji)械、起重機(ji)、龍門吊、電動葫蘆(lu)、行車及卷揚機(ji)



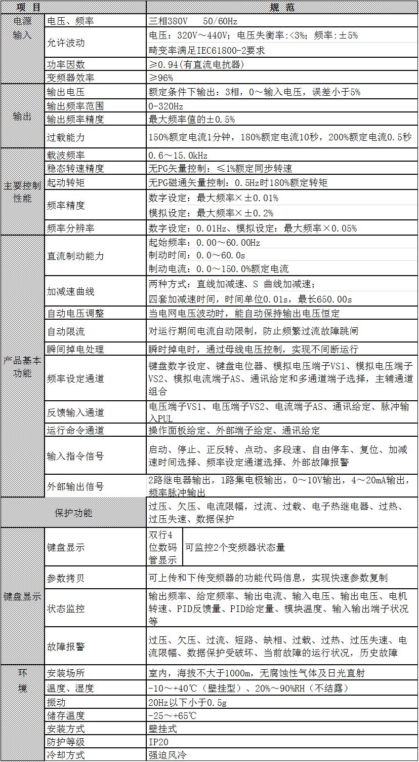
產(chan)品參(can)數


分類
偉創(chuang)變頻(pin)器(qi)AC70系列(lie)概要
專(zhuan)門(men)針對起重行業(ye)應用設計,功能完善(shan)、防護效(xiao)果好(抗鹽霧(wu)腐(fu)蝕)、性能優(you)異,保證起重機械(xie)的(de)安全性、可靠性和高效(xiao)性。適用于(yu)港(gang)口機械(xie)、船舶機械(xie)、建筑機械(xie)、礦(kuang)山(shan)機械(xie)、起重機、龍門(men)吊、電動(dong)葫蘆、行車及卷揚(yang)機等行業(ye)的(de)起升、俯仰、大(da)車、小車、回轉、變(bian)幅等機構的(de)驅動(dong)。